Nature重磅:AI+三维光学成像实现“全自动细胞诊断”

2026年,国际顶级期刊 Nature 发布了一项突破性研究:科学家开发出一种结合三维光学成像、边缘计算与人工智能的细胞学检测系统,实现了临床级别的自动化细胞病理诊断。
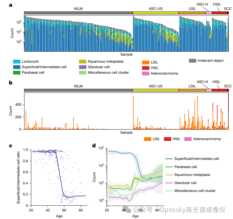
该技术可以对整张细胞涂片进行高速三维扫描和AI分析,并自动识别异常细胞,在宫颈癌筛查等疾病早期检测中展现出极&高的准确性。这一研究不仅标志着数字病理学进入智能化时代,也体现了高&端光学成像与AI融合的发展趋势。
对于从事光谱与成像技术研发的企业而言,这种技术路径具有重要启示意义。
传统细胞学检测的挑战

细胞学检测(Cytology)是癌症早筛的重要方法,例如:
宫颈癌
肺癌
膀胱癌
其优势包括:
无创或微创
成本低
检测速度快
但传统细胞学存在一个关键问题:
高度依赖人工显微镜观察。
一张细胞切片可能包含:
1万 ~ 100万个细胞。
医生需要逐个观察细胞形态,包括:
细胞核形状
核浆比
染色质结构
细胞空间关系
因此诊断结果容易受到:
医生经验
工作疲劳
主观判断
等因素影响,导致诊断准确性存在波动。
突破:整张玻片三维光学断层扫描
为解决上述问题,研究团队开发了一种全新的成像系统:
Whole-slide Edge Tomography(整片边缘计算断层成像)。
该系统通过高速光学扫描构建完整的三维细胞图像。

核心组成
系统包括:
LED光源
高分辨率CMOS传感器
XY扫描平台
Z轴扫描系统
FPGA与GPU边缘计算模块
扫描过程中:
XY方向完成整片扫描
Z方向逐层成像
最终生成三维细胞结构数据。
系统性能
关键指标包括:
横向分辨率:220 nm
轴向分辨率:1 μm
单张玻片数据量:
140–391 Gigavoxels
这些数据能够清晰呈现:
细胞核结构
核仁
染色质分布
三维细胞形态
传统二维显微镜无法完整捕获这些信息。
群体细胞形态分析
该研究还提出一个创新概念:CMD(Cluster of Morphological Differentiation)

即:形态学分群分析
类似于流式细胞术,但使用的是:
细胞形态特征
而不是荧光标记。
系统可以:
绘制细胞群体分布图
观察细胞形态变化
发现疾病进展趋势
例如:
AI可以发现
HPV阳性患者中异常细胞明显增加。

这意味着:
未来细胞学诊断可能不再依赖单个细胞判断,
而是基于:
整个细胞群体结构。
奥谱天成:推动国产光谱成像技术发展
作为国产光谱仪器的重要研发企业,
奥谱天成长期致力于:
高光谱成像技术
光谱检测技术
智能光学传感系统

奥谱天成自主研发的显微高光谱
在农业、生态、食品安全等领域,
高光谱成像同样能够实现:
物质成分识别
生物组织分析
智能检测
随着人工智能与光学成像的深度融合,
未来光谱技术将在:
医学检测
生物分析
精准农业
工业检测
等领域发挥越来越重要的作用。
奥谱天成也将持续推进国产光谱设备的发展,
为科研与产业提供先进的光学成像解决方案。
免责声明
本文内容基于公开发表的科研论文进行技术解读,仅用于科普与学术交流,不构成医疗建议或诊断依据。
论文来源:Nature (2026) Clinical-grade autonomous cytopathology through whole-slide edge tomography.

